Номер 123 - ГДЗ Алгебра 8 класс. Мерзляк, Полонский. Учебник. Страница 30

Вернуться к содержанию учебника

Упражнения § 4. Страница 30

120 121 122 123 124 125 126

Вопрос

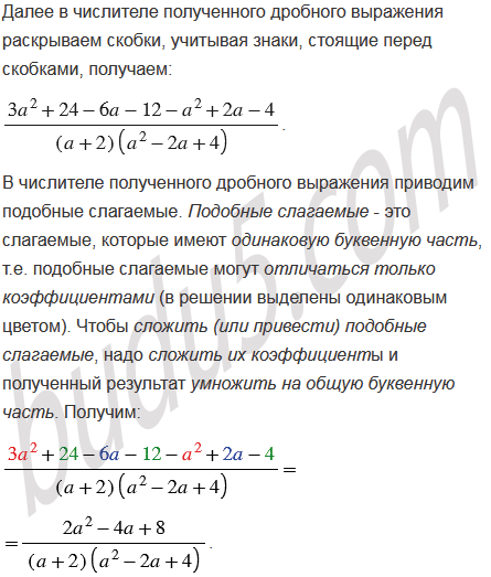
Докажите тождество:

Подсказка

Вспомните:

  1. Что называют тождеством.
  2. Какую дробь называют рациональной.
  3. Что называют одночленом.
  4. Что называют многочленом.
  5. Сложение и вычитание рациональных дробей с разными знаменателями.
  6. Сложение и вычитание рациональных дробей с одинаковыми знаменателями.
  7. Подобные слагаемые, правила раскрытия скобок.
  8. Степень с натуральным показателем.
  9. Свойства степени с натуральным показателем.
  10. Распределительное свойство умножения.
  11. Разложение многочленов на множители.
  12. Умножение одночлена на многочлен.
  13. Сумма кубов двух выражений.
  14. Противоположные числа.
  15. Правила сложения рациональных чисел.
  16. Правило вычитания рациональных чисел.

Ответ


Вернуться к содержанию учебника