Номер 118 - ГДЗ Алгебра 8 класс. Мерзляк, Полонский. Учебник. Страница 29

Вернуться к содержанию учебника

Упражнения § 4. Страница 29

115 116 117 118 119 120 121

Вопрос

Найдите значение выражения:

Подсказка

Вспомните:

  1. Какую дробь называют рациональной.
  2. Что называют одночленом.
  3. Что называют многочленом.
  4. Основное свойство рациональной дроби.
  5. Сложение и вычитание рациональных дробей с разными знаменателями.
  6. Сложение и вычитание рациональных дробей с одинаковыми знаменателями.
  7. Подобные слагаемые, правила раскрытия скобок.
  8. Степень с натуральным показателем.
  9. Свойства степени с натуральным показателем.
  10. Распределительное свойство умножения.
  11. Разложение многочленов на множители.
  12. Умножение одночлена на многочлен.
  13. Умножение многочлена на многочлен.
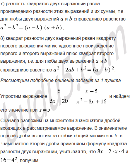
  14. Квадрат разности двух выражений.
  15. Разность квадратов двух выражений.
  16. Противоположные числа.
  17. Правила сложения рациональных чисел.
  18. Правило вычитания рациональных чисел.
  19. Десятичная запись дробных чисел.
  20. Деление обыкновенных дробей.
  21. Умножение обыкновенных дробей.
  22. Смешанные числа.
  23. Неправильные дроби.

Ответ


Вернуться к содержанию учебника