Номер 117 - ГДЗ Алгебра 8 класс. Мерзляк, Полонский. Учебник. Страница 29

Вернуться к содержанию учебника

Упражнения § 4. Страница 29

114 115 116 117 118 119 120

Вопрос

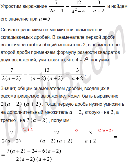
Упростите выражение и найдите его значение:

Подсказка

Ответ


Вернуться к содержанию учебника