Номер 156 - ГДЗ Алгебра 8 класс. Мерзляк, Полонский. Учебник. Страница 39

Вернуться к содержанию учебника

Упражнения § 5. Страница 39

153 154 155 156 157 158 159

Вопрос

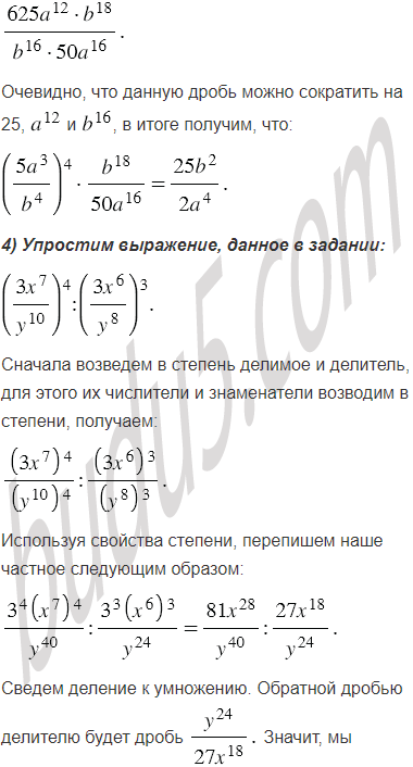
Упростите выражение:

Подсказка

Ответ


Вернуться к содержанию учебника