Задание 492 - ГДЗ Геометрия 7-9 класс. Атанасян. Учебник

Старая и новая редакции

Вернуться к содержанию учебника

489 490 491 492 493 494 495

Вопрос

Выберите год учебника

№492 учебника 2013-2022 (стр. 132):

Найдите высоты треугольника со сторонами 10 см, 10 см и 12 см.


№492 учебника 2023-2026 (стр. 129):

Докажите признаки равнобедренной трапеции. Трапеция равнобедренная, если: а) углы при основании равны; б) диагонали трапеции равны.

Подсказка

№492 учебника 2013-2022 (стр. 132):

Вспомните:

  1. Какой треугольник называется равнобедренным.
  2. Свойства равнобедренного треугольника.
  3. Какой треугольник называется прямоугольным.
  4. Что такое высота треугольника.
  5. Что такое медиана треугольника.
  6. Теорему Пифагора.
  7. Как найти площадь треугольника.

№492 учебника 2023-2026 (стр. 129):

Вспомните:

  1. Какая трапеция называется равнобедренной.
  2. Что такое диагональ многоугольника.
  3. Какая фигура называется параллелограммом, его свойства.
  4. Теорему о соответственных углах.
  5. Какой треугольник называется равнобедренным.
  6. Признаки равнобедренного треугольника.

Ответ

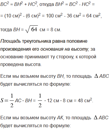
№492 учебника 2013-2022 (стр. 132):


№492 учебника 2023-2026 (стр. 129):


Вернуться к содержанию учебника