Задание 547 - ГДЗ Геометрия 7-9 класс. Атанасян. Учебник

Старая и новая редакции

Вернуться к содержанию учебника

544 545 546 547 548 549 550

Вопрос

Выберите год учебника

№547 учебника 2013-2022 (стр. 141):

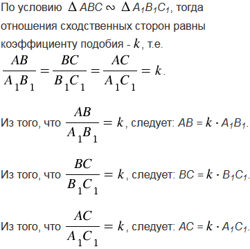
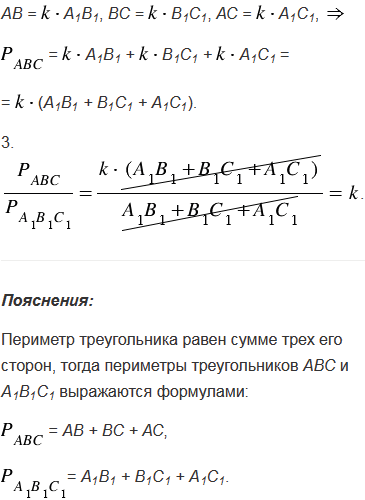
Докажите, что отношение периметров двух подобных треугольников равно коэффициенту подобия.


№547 учебника 2023-2026 (стр. 145):

Площадь квадрата равна 24 см2. Выразите площадь этого квадрата: а) в квадратных миллиметрах; б) квадратных дециметрах.

Подсказка

№547 учебника 2013-2022 (стр. 141):

Вспомните:

  1. Какая фигура называется треугольником, его периметр.
  2. Какие треугольники называются подобными.

№547 учебника 2023-2026 (стр. 145):

Вспомните:

  1. Какой четырехугольник называется квадратом.
  2. Единицы измерения площадей.

Ответ

№547 учебника 2013-2022 (стр. 141):


№547 учебника 2023-2026 (стр. 145):


Вернуться к содержанию учебника