Задание 804 - ГДЗ Геометрия 7-9 класс. Атанасян. Учебник

Старая и новая редакции

Вернуться к содержанию учебника

801 802 803 804 805 806 807

Вопрос

Выберите год учебника

№804 учебника 2013-2022 (стр. 210):

Основание АD трапеции АВСD в три раза больше основания ВС. На стороне АD отмечена точка К, такая, что АК = АD. Выразите векторы , и через векторы = и = .


№804 учебника 2023-2026 (стр. 211):

Докажите, что если в прямоугольник можно вписать в окружность, то этот прямоугольник - квадрат.

Подсказка

№804 учебника 2013-2022 (стр. 210):

Вспомните:

  1. Какой четырехугольник называется трапецией.
  2. Что такое вектор.
  3. Какой четырехугольник называется параллелограммом, его свойства.
  4. Признаки параллелограмма.
  5. Какие прямые называются параллельными.
  6. Какие векторы называются равными (сонаправленными).
  7. Правило треугольника.
  8. Произведение вектора на число.

№804 учебника 2023-2026 (стр. 211):

Вспомните:

  1. Какая фигура называется прямоугольником.
  2. Какая фигура называется квадратом.
  3. Какая окружность называется вписанной.

Ответ

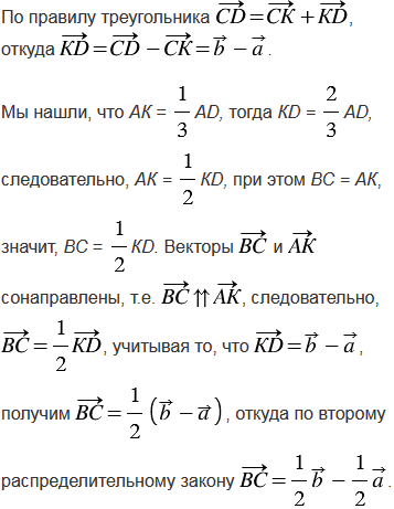
№804 учебника 2013-2022 (стр. 210):


№804 учебника 2023-2026 (стр. 211):


Вернуться к содержанию учебника