Вернуться к содержанию учебника
Выберите год учебника
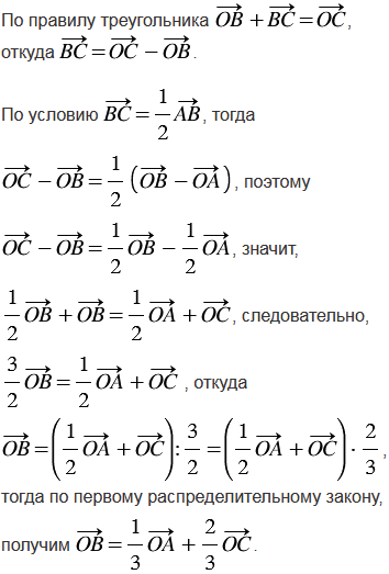
№805 учебника 2013-2022 (стр. 210):
Три точки А, В и С расположены так, что
= 
. Докажите, что для любой точки О справедливо равенство
.
№805 учебника 2023-2026 (стр. 211):
Четырехугольник АВСD описан около окружности радиуса
. Известно, что АВ : СD = 2 : 3, АD : ВС = 2 : 1. Найдите стороны четырехугольника, если его площадь
.
№805 учебника 2013-2022 (стр. 210):
Вспомните:
№805 учебника 2023-2026 (стр. 211):
Вспомните:
Вернуться к содержанию учебника