Задание 807 - ГДЗ Геометрия 7-9 класс. Атанасян. Учебник

Старая и новая редакции

Вернуться к содержанию учебника

804 805 806 807 808 809 810

Вопрос

Выберите год учебника

№807 учебника 2013-2022 (стр. 210):

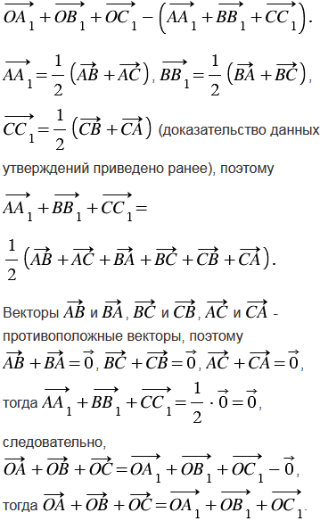
Отрезки АА1 , ВВ1 и СС1 - медианы треугольника АВС, О - произвольная точка. Докажите, что .


№807 учебника 2023-2026 (стр. 211):

Докажите, что если в выпуклом четырехугольнике суммы противоположных сторон равны, то в этот четырехугольник можно вписать окружность.

Подсказка

№807 учебника 2013-2022 (стр. 210):

Вспомните:

  1. Что такое отрезок.
  2. Что такое медиана треугольника.
  3. Какая фигура называется треугольником.
  4. Что такое вектор.
  5. Правило треугольника.
  6. Какие векторы называются противоположными.

№807 учебника 2023-2026 (стр. 211):

Вспомните:

  1. Какая фигура называется четырехугольником.
  2. Какой многоугольник называется выпуклым.
  3. Что такое биссектриса угла.
  4. Свойство биссектрисы угла.
  5. Какая окружность называется вписанной.
  6. Элементы окружности.
  7. Какая прямая называется касательной к окружности.
  8. Взаимное расположение прямой и окружности, секущая.

Ответ

№807 учебника 2013-2022 (стр. 210):


№807 учебника 2023-2026 (стр. 211):

Решение данной задачи приведено в учебнике на страницах 211-212.


Вернуться к содержанию учебника