Задание 994 - ГДЗ Геометрия 7-9 класс. Атанасян. Учебник

Старая и новая редакции

Вернуться к содержанию учебника

991 992 993 994 995 996 997

Вопрос

Выберите год учебника

№994 учебника 2013-2022 (стр. 246):

Докажите, что точка D равноудалена от точек А, В и С, если:

а) D(1; 1), А(5; 4), В(4; - 3), С(- 2; 5);

б) D(1; 0), А(7; - 8), В(- 5; 8), С(9; 6).


№994 учебника 2023-2026 (стр. 245):

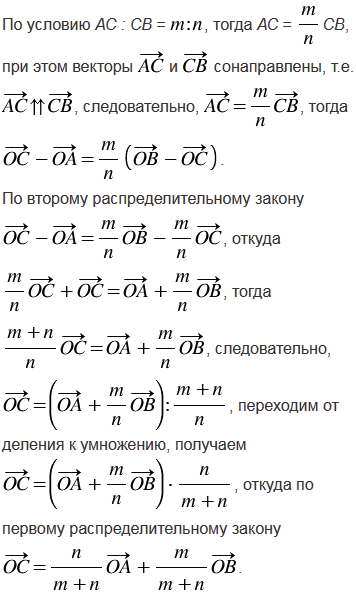
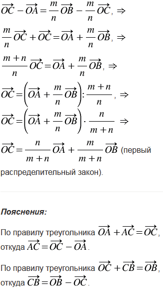
Точка С делит отрезок АВ в отношении , считая от точки А. Докажите, что для любой точки О справедливо равенство .

Подсказка

№994 учебника 2013-2022 (стр. 246):

Вспомните:

  1. Координаты точки.
  2. Как найти расстояние между точками, зная их координаты.

№994 учебника 2023-2026 (стр. 245):

Вспомните:

  1. Что такое отрезок.
  2. Что такое вектор.
  3. Правило треугольника.
  4. Произведение вектора на число.

Ответ

№994 учебника 2013-2022 (стр. 246):


№994 учебника 2023-2026 (стр. 245):


Вернуться к содержанию учебника