Задание 1014 - ГДЗ Геометрия 7-9 класс. Атанасян. Учебник

Старая и новая редакции

Вернуться к содержанию учебника

1011 1012 1013 1014 1015 1016 1017

Вопрос

Выберите год учебника

№1014 учебника 2013-2022 (стр. 251):

Найдите , если:

а) ; б) ; в) .


№1014 учебника 2023-2026 (стр. 252):

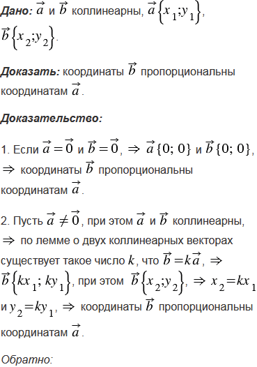
Докажите, что если два вектора коллинеарны, то координаты одного вектора пропорциональны координатам другого. Сформулируйте и докажите обратное утверждение.

Подсказка

№1014 учебника 2013-2022 (стр. 251):

Вспомните, что называется синусом и косинусом угла и какой вид имеет основное тригонометрическое тождество.


№1014 учебника 2023-2026 (стр. 252):

Вспомните:

  1. Что такое вектор.
  2. Какие векторы называются коллинеарными.
  3. Координаты вектора.
  4. Лемму о двух коллинеарных векторах.

Ответ

№1014 учебника 2013-2022 (стр. 251):


№1014 учебника 2023-2026 (стр. 252):


Вернуться к содержанию учебника