Задание 1086 - ГДЗ Геометрия 7-9 класс. Атанасян. Учебник

Старая и новая редакции

Вернуться к содержанию учебника

1083 1084 1085 1086 1087 1088 1089

Вопрос

Выберите год учебника

№1086 учебника 2013-2022 (стр. 276):

Докажите, что прямые, содержащие биссектрисы любых двух углов правильного многоугольника, либо пересекаются, либо совпадают.


№1086 учебника 2023-2026 (стр. 269):

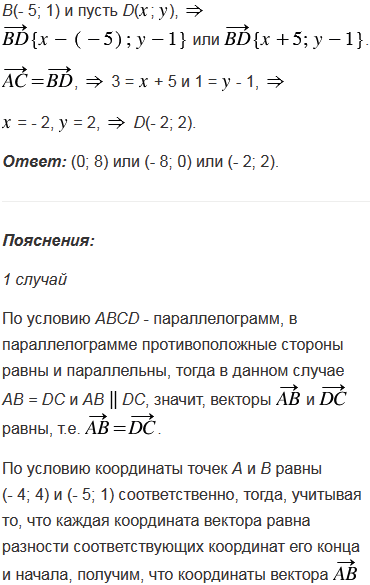
Найдите координаты четвертой вершины параллелограмма по заданным координатам трех его вершин: (- 4; 4), (- 5; 1) и (- 1; 5). Сколько решений имеет задача?

Подсказка

№1086 учебника 2013-2022 (стр. 276):

Вспомните:

  1. Какой многоугольник называется правильным.
  2. Что такое биссектриса угла.
  3. Какие прямые называются пересекающимися.
  4. Какая окружность называется вписанной.
  5. Свойство биссектрисы угла.
  6. Какие прямые называются параллельными.

№1086 учебника 2023-2026 (стр. 269):

Вспомните:

  1. Какой четырехугольник называется параллелограммом.
  2. Координаты точки.
  3. Координаты вектора.
  4. Какие векторы называются равными.
  5. Связь между координатами вектора его начала и конца.

Ответ

№1086 учебника 2013-2022 (стр. 276):


№1086 учебника 2023-2026 (стр. 269):


Вернуться к содержанию учебника