Задание 1089 - ГДЗ Геометрия 7-9 класс. Атанасян. Учебник

Старая и новая редакции

Вернуться к содержанию учебника

1086 1087 1088 1089 1090 1091 1092

Вопрос

Выберите год учебника

№1089 учебника 2013-2022 (стр. 277):

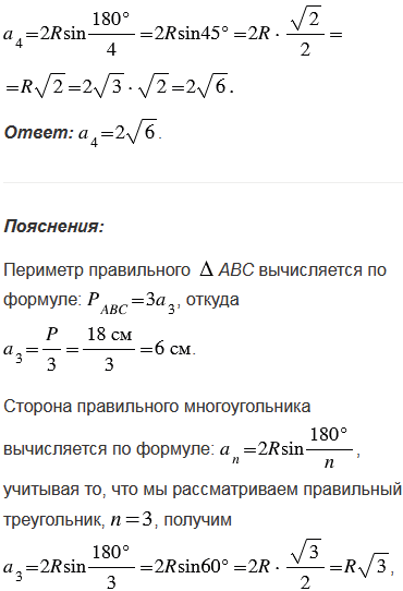
Периметр правильного треугольника вписанного в окружность, равен 18 см. Найдите сторону квадрата, вписанного в ту же окружность.


№1089 учебника 2023-2026 (стр. 270):

Напишите уравнение окружности, проходящей через три данные точки:

а) А(1; - 4), В(4; 5); С(3; - 2);

б) А(3; - 7), В(8; - 2); С(6; 2).

Подсказка

№1089 учебника 2013-2022 (стр. 277):

Вспомните:

  1. Что такое треугольник, его периметр.
  2. Какой многоугольник называется правильным.
  3. Что такое квадрат.
  4. Какая окружность называется вписанной в многоугольник, описанной около многоугольника.
  5. Значение синуса для углов 450, 600.
  6. Формула для вычисления стороны правильного многоугольника.

№1089 учебника 2023-2026 (стр. 270):

Ответ

№1089 учебника 2013-2022 (стр. 277):


№1089 учебника 2023-2026 (стр. 270):


Вернуться к содержанию учебника