Задание 1092 - ГДЗ Геометрия 7-9 класс. Атанасян. Учебник

Старая и новая редакции

Вернуться к содержанию учебника

1089 1090 1091 1092 1093 1094 1095

Вопрос

Выберите год учебника

№1092 учебника 2013-2022 (стр. 277):

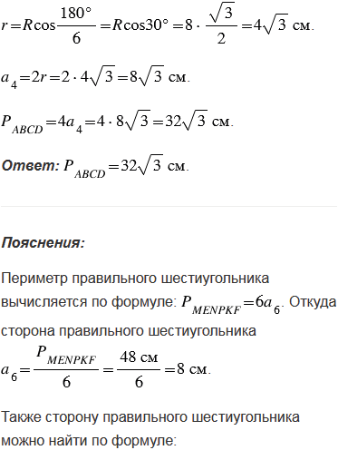
Около окружности описаны квадрат и правильный шестиугольник. Найдите периметр квадрата, если периметр шестиугольника равен 48 см.


№1092 учебника 2023-2026 (стр. 270):

Докажите, что точки А, В и С лежат на одной прямой, если:

а) А(- 2; 0), В(3; 2), С(6; 4); б) А(3; 10), В(3; 12), С(3; - 6); в) А(1; 2), В(2; 5), С(- 10; - 31).

Подсказка

№1092 учебника 2013-2022 (стр. 277):

Вспомните:

  1. Какой многоугольник называется правильным.
  2. Что такое квадрат.
  3. Что такое периметр многоугольника.
  4. Формулы для вычисления стороны и радиуса вписанной окружности.

№1092 учебника 2023-2026 (стр. 270):

Ответ

№1092 учебника 2013-2022 (стр. 277):


№1092 учебника 2023-2026 (стр. 270):


Вернуться к содержанию учебника