Задание 1273 - ГДЗ Геометрия 7-9 класс. Атанасян. Учебник

Старая и новая редакции

Вернуться к содержанию учебника

1270 1271 1272 1273 1274 1275 1276

Вопрос

Выберите год учебника

№1273 учебника 2013-2022 (стр. 331):

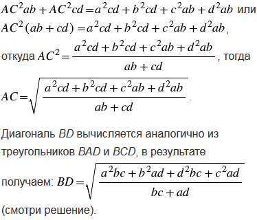
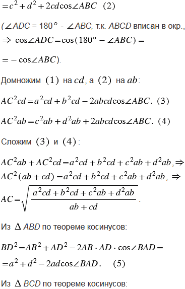
Выразите диагонали вписанного в окружность четырехугольника через его стороны.


№1273 учебника 2023-2026 (стр. 327):

Найдите симметрии а) правильного пятиугольника; б) правильного шестиугольника; в) правильного n-угольника.

Подсказка

№1273 учебника 2013-2022 (стр. 331):

Вспомните:

  1. Что такое четырехугольник.
  2. Какой многоугольник называется вписанным в окружность.
  3. Теорему косинусов.
  4. Формулы приведения.

№1273 учебника 2023-2026 (стр. 327):

Вспомните:

  1. Какой многоугольник называется правильным.
  2. Симметрии фигур.

Ответ

№1273 учебника 2013-2022 (стр. 331):


№1273 учебника 2023-2026 (стр. 327):


Вернуться к содержанию учебника