Номер 827 - ГДЗ Алгебра 8 класс. Мерзляк, Полонский. Учебник. Страница 202

Вернуться к содержанию учебника

Упражнения §24. Страница 202

824 825 826 827 828 829 830

Вопрос

К бассейну подведены две трубы. Через одну трубу воду наливают в бассейн, а через другую сливают, причём на слив воды требуется на 1 ч больше, чем на его на его наполнение. Если же открыть обе трубы одновременно, то бассейн наполнился водой за 30 ч. За сколько часов можно наполнить пустой бассейн водой через первую трубу?

Подсказка

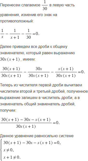
Ответ


Вернуться к содержанию учебника