Номер 831 - ГДЗ Алгебра 8 класс. Мерзляк, Полонский. Учебник. Страница 202

Вернуться к содержанию учебника

Упражнения §24. Страница 202

828 829 830 831 832 833 834

Вопрос

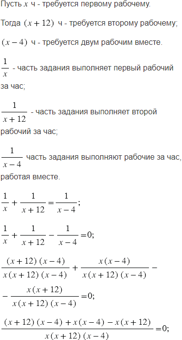
Чтобы выполнить некоторое производственное задание, одному рабочему требуется на 12 ч меньше, чем другому, и на 4 ч больше, чем обоим рабочим для совместного выполнения задания. За сколько часов может выполнить это задание первый рабочий?

Подсказка

Ответ


Вернуться к содержанию учебника