Задание 989 - ГДЗ Геометрия 7-9 класс. Атанасян. Учебник

Старая и новая редакции

Вернуться к содержанию учебника

987 988 989 989 990 991 992

Вопрос

Выберите год учебника

№989 учебника 2013-2022 (стр. 245):

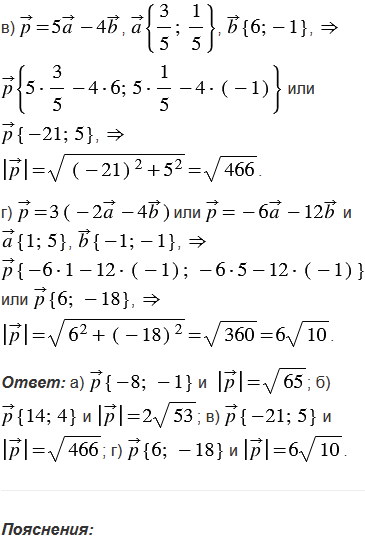
Найдите координаты вектора и его длину, если:

а) ;

б) ;

в) ;

г) .


№989 учебника 2023-2024 (стр. 244):

Докажите, что для любых векторов и справедливы неравенства .

Подсказка

№989 учебника 2013-2022 (стр. 245):

Вспомните:

  1. Что такое вектор, его длина.
  2. Координаты вектора.
  3. Как найти длину вектора, зная его координаты.

№989 учебника 2023-2024 (стр. 244):

Вспомните:

  1. Что такое вектор, длина вектора.
  2. Что такое сумма двух векторов.
  3. Какие векторы называются коллинеарными (сонаправленными, противоположно направленными).
  4. Какая фигура называется треугольником.
  5. Неравенство треугольника.
  6. Что такое отрезок.
  7. Что такое длина отрезка.

Ответ

№989 учебника 2013-2022 (стр. 245):


№989 учебника 2023-2024 (стр. 244):


Вернуться к содержанию учебника