Задание 1043 - ГДЗ Геометрия 7-9 класс. Атанасян. Учебник

Старая и новая редакции

Вернуться к содержанию учебника

1041 1042 1043 1043 1044 1045 1046

Вопрос

Выберите год учебника

№1043 учебника 2013-2022 (стр. 264):

К одной и той же точке приложены две силы и , действующие под углом 1200 друг к другу, причём , . Найдите величину равнодействующей силы .


№1043 учебника 2023-2026 (стр. 260):

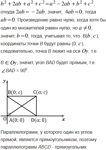
Докажите, что если диагонали параллелограмма равны, то параллелограмм является прямоугольником.

Подсказка

№1043 учебника 2013-2022 (стр. 264):

Вспомните:

  1. Что такое треугольник.
  2. Теорему косинусов.
  3. Что такое параллелограмм.
  4. Теорему об односторонних углах.
  5. Что такое вектор.
  6. Что называется длиной вектора.

№1043 учебника 2023-2026 (стр. 260):

Вспомните:

  1. Какой четырехугольник называется параллелограммом, какой прямоугольником.
  2. Что такое диагональ многоугольника.
  3. Что такое прямоугольная система координат.
  4. Координаты точки.
  5. Как найти расстояние между точками, зная их координаты.

Ответ

№1043 учебника 2013-2022 (стр. 264):


№1043 учебника 2023-2026 (стр. 260):


Вернуться к содержанию учебника