Номер 75 - ГДЗ Алгебра 8 класс. Мерзляк, Полонский. Учебник. Страница 22

Вернуться к содержанию учебника

Упражнения § 3. Страница 22

72 73 74 75 76 77 78

Вопрос

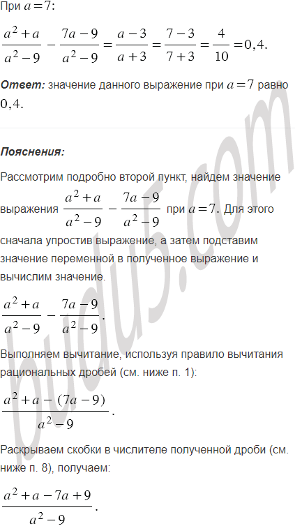
Найдите значение выражения:

Подсказка

Ответ


Вернуться к содержанию учебника