Вернуться к содержанию учебника
Выберите год учебника
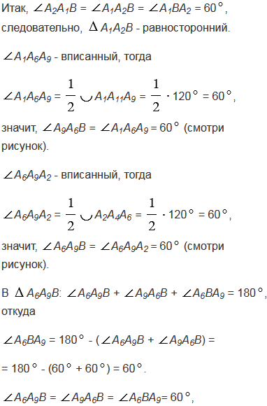
№1133 учебника 2013-2022 (стр. 285):
Диагонали А1А6 и А2А9 правильного двенадцатиугольника пересекаются в точке В (рис. 318). Докажите, что: а) треугольники А1А2В и А6А9В равносторонние; б) А1А6 = 2
, где
- радиус вписанной в двенадцатиугольник окружности.

№1133 учебника 2023-2026 (стр. 289):
Вычислите скалярное произведение векторов
и
, если:
а)
,
; б)
,
; в)
,
.
№1133 учебника 2013-2022 (стр. 285):
Вспомните:
№1133 учебника 2023-2026 (стр. 289):
Вспомните, как записывается скалярное произведение векторов в координатах.
Вернуться к содержанию учебника