Задание 1135 - ГДЗ Геометрия 7-9 класс. Атанасян. Учебник

Старая и новая редакции

Вернуться к содержанию учебника

1132 1133 1134 1135 1136 1137 1138

Вопрос

Выберите год учебника

№1135 учебника 2013-2022 (стр. 285):

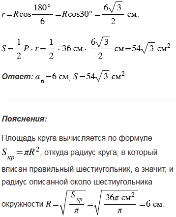
В круг, площадь которого равна 36 см2, вписан правильный шестиугольник. Найдите сторону этого шестиугольника и его площадь.


№1135 учебника 2023-2026 (стр. 289):

Докажите, что векторы и перпендикулярны, если и - координатные векторы.

Подсказка

№1135 учебника 2013-2022 (стр. 285):

Вспомните:

  1. Какой многоугольник называется правильным.
  2. Что такое круг, как найти его площадь.
  3. Формулы для вычисления стороны правильного многоугольника и его площади.
  4. Какая окружность называется описанной около правильного многоугольника, вписанной в него.

№1135 учебника 2023-2026 (стр. 289):

Вспомните:

  1. Как записывается скалярное произведение векторов в координатах
  2. Свойства скалярного произведения векторов.

Ответ

№1135 учебника 2013-2022 (стр. 285):


№1135 учебника 2023-2026 (стр. 289):


Вернуться к содержанию учебника