Задание 1193 - ГДЗ Геометрия 7-9 класс. Атанасян. Учебник

Старая и новая редакции

Вернуться к содержанию учебника

1190 1191 1192 1193 1194 1195 1196

Вопрос

Выберите год учебника

№1193 учебника 2013-2022 (стр. 315):

Найдите диагональ прямоугольного параллелепипеда, если его измерения равны: а) 1, 1, 2; б) 8, 9, 12; в) , 7, 9.


№1193 учебника 2023-2026 (стр. 307):

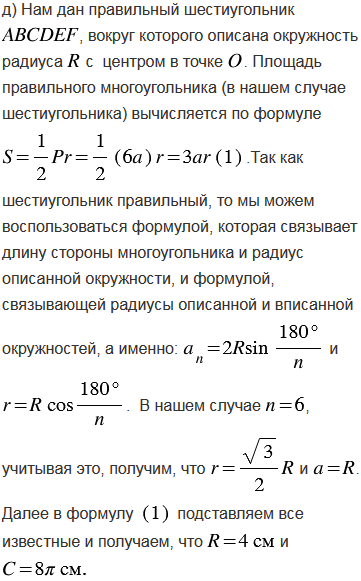
Найдите длину окружности, описанной около: а) правильного треугольника со стороной ; б) прямоугольного треугольника с катетами и ; в) равнобедренного треугольника с основанием и боковой стороной ; г) прямоугольника с меньшей стороной и острым углом между диагоналями; д) правильного шестиугольника, площадь которого равна см2.

Подсказка

№1193 учебника 2013-2022 (стр. 315):

Вспомните:

  1. Что такое отрезок.
  2. Что такое многогранник.
  3. Что такое диагональ многогранника.
  4. Какие прямые называются перпендикулярными.
  5. Что такое призма.
  6. Что такое параллелепипед.
  7. Свойства прямоугольного параллелепипеда.

№1193 учебника 2023-2026 (стр. 307):

Вспомните:

  1. Что такое треугольник.
  2. Какой треугольник называется прямоугольным.
  3. Теорему Пифагора.
  4. Какие многоугольники называются правильными.
  5. Что такое прямоугольник.
  6. Что такое окружность.
  7. Какая окружность называется описанной.
  8. Формулы для вычисления площади правильного многоугольника.
  9. Как вычислить длину окружности.
  10. Что такое синус.

Ответ

№1193 учебника 2013-2022 (стр. 315):


№1193 учебника 2023-2026 (стр. 307):


Вернуться к содержанию учебника