Задание 1307 - ГДЗ Геометрия 7-9 класс. Атанасян. Учебник

Старая и новая редакции

Вернуться к содержанию учебника

1304 1305 1306 1307 1308 1309 1310

Вопрос

Выберите год учебника

№1307 учебника 2013-2022 (стр. 334):

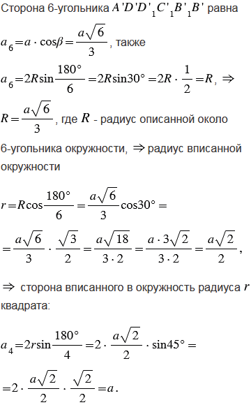
Докажите, что в кубе можно вырезать сквозное отверстие, через которое можно протащить куб таких же размеров.


№1307 учебника 2023-2026 (стр. 339):

Длина стороны квадрата F равна . Построен многоугольник F1, подобный многоугольнику F. а) Докажите, что многоугольник F квадрат. б) Найдите площадь многоугольника F1, если коэффициент подобия многоугольников F и F1 равен .

Подсказка

№1307 учебника 2013-2022 (стр. 334):

Вспомните:

  1. Что такое куб.
  2. Какой треугольник называется прямоугольным.
  3. Теорему Пифагора.
  4. Косинус острого угла прямоугольного треугольника.
  5. Свойства прямоугольного параллелепипеда.
  6. Перпендикулярность прямых и плоскостей.
  7. Формулы для вычисления стороны правильного многоугольника, радиуса вписанной в него окружности.
  8. Какая окружность называется вписанной, какая описанной.
  9. Что такое квадрат.

№1307 учебника 2023-2026 (стр. 339):

Вспомните:

  1. Что называют квадратом.
  2. Как найти площадь квадрата.
  3. Какие многоугольники называют подобными.
  4. Отношение площадей подобных многоугольников.

Ответ

№1307 учебника 2013-2022 (стр. 334):


№1307 учебника 2023-2026 (стр. 339):


Вернуться к содержанию учебника