Вернуться к содержанию учебника
№1389 учебника 2023-2026 (стр. 361):
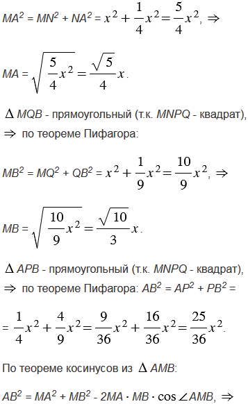
На сторонах квадрата МNPQ взяты точки А и В так, что NA =
МN, QВ =
МN (рис. 421). Докажите,
АМВ = 450.

Рис. 421
№1389 учебника 2023-2026 (стр. 361):
Вспомните:
Вернуться к содержанию учебника