Задание 835 - ГДЗ Геометрия 7-9 класс. Атанасян. Учебник

Старая и новая редакции

Вернуться к содержанию учебника

832 833 834 835 836 837 838

Вопрос

Выберите год учебника

№835 учебника 2013-2022 (стр. 213):

Через концы меньшего основания трапеции проведены две параллельные прямые, пересекающие большее основание. Диагонали трапеции и эти прямые делят трапецию на семь треугольников и один пятиугольник. Докажите, что площадь пятиугольника равна сумме площадей трёх треугольников, прилежащих к боковым сторонам и меньшему основанию трапеции.


№835 учебника 2023-2026 (стр. 215):

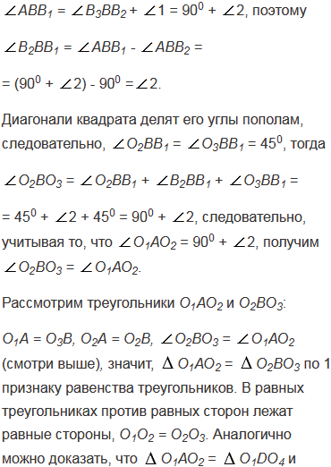
На сторонах параллелограмма вне его построены квадраты. Докажите, что точки пересечения диагоналей этих квадратов являются вершинами квадрата.

Подсказка

№835 учебника 2013-2022 (стр. 213):

Вспомните:

  1. Что такое параллелограмм.
  2. Что такое трапеция.
  3. Что такое диагональ.
  4. Что такое треугольник.
  5. Что такое площадь.
  6. Как вычислить площадь треугольника.
  7. Как вычислить площадь параллелограмма.

№835 учебника 2023-2026 (стр. 215):

Вспомните:

  1. Какой четырехугольник называется параллелограммом, какой ромбом, квадратом.
  2. Что такое диагональ многоугольника.
  3. Какие прямые называются параллельными.
  4. Теорему о соответственных углах.
  5. Какие углы называются смежными.
  6. Первый признак равенства треугольников.

Ответ

№835 учебника 2013-2022 (стр. 213):


№835 учебника 2023-2026 (стр. 215):


Вернуться к содержанию учебника