Задание 950 - ГДЗ Геометрия 7-9 класс. Атанасян. Учебник

Старая и новая редакции

Вернуться к содержанию учебника

947 948 949 950 951 952 953

Вопрос

Выберите год учебника

№950 учебника 2013-2022 (стр. 233):

Докажите, что четырехугольник МNРQ является параллелограммом, и найдите его диагонали, если:

а) М(1; 1), N(6; 1), Р(7; 4), Q(2; 4);

б) М(-5; 1), N(- 4; 4), Р(-1; 5), Q(- 2; 2).


№950 учебника 2023-2026 (стр. 235):

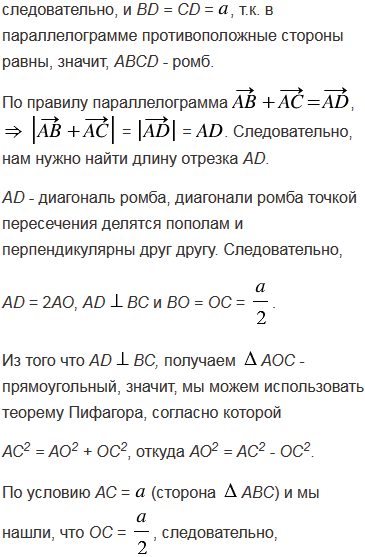
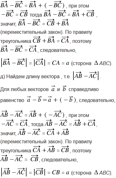
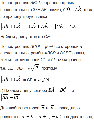
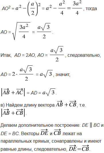
Сторона равностороннего треугольника АВС равна . Найдите: а) ; б) ; в) ; г) ; д) .

Подсказка

№950 учебника 2013-2022 (стр. 233):

Вспомните:

  1. Какой четырехугольник называется параллелограммом.
  2. Признаки параллелограмма.
  3. Что такое диагональ многоугольника.
  4. Координаты вектора.
  5. Координаты точки.
  6. Как найти расстояние между точками, зная их координаты.

№950 учебника 2023-2026 (стр. 235):

Вспомните:

  1. Какой треугольник называется равносторонним.
  2. Что такое вектор, длина вектора.
  3. Как найти сумму двух векторов, правило треугольника.
  4. Законы сложения векторов, правило параллелограмма.
  5. Теорему Пифагора.
  6. Какой четырехугольник называется параллелограммом, ромбом, их свойства.
  7. Какие прямые называются перпендикулярными, какие - параллельными.
  8. Что такое диагональ многоугольника.

Ответ

№950 учебника 2013-2022 (стр. 233):


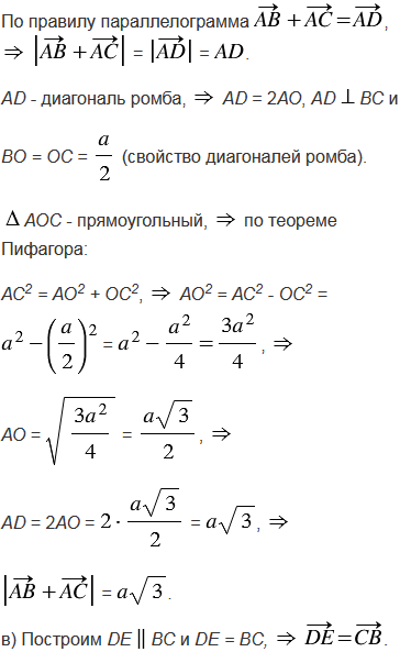
№950 учебника 2023-2026 (стр. 235):


Вернуться к содержанию учебника